Le projet Hadron est une simulation logicielle conceptuelle inspirée de la physique des particules.
Il vise à modéliser, composer et contrôler la création de particules subatomiques telles que :
Le but n’est pas de créer un moteur physique réel ou un logiciel scientifique de laboratoire,
mais de montrer comment modéliser un domaine complexe grâce à des techniques d’ingénierie
utilisées dans des systèmes critiques (banques, IA, aéronautique, santé, énergie, blockchain, etc.).
➡️ Nous utilisons la physique comme exemple pour apprendre à construire des logiciels complexes, fiables et non corrompables.
Ce projet sert à apprendre ou démontrer :
| Domaine | Apprentissage |
|---|---|
| Modélisation métier | Transformer des lois physiques en règles logicielles |
| Architecture critique | Sécuriser les états et éviter les incohérences |
| Domain-Driven Design | Construire autour du langage métier |
| CQRS & Event Sourcing | Traçabilité complète des actions |
| Immutabilité stricte | Empêcher les corruptions d’état |
| Modules indépendants | Communication inter-domaines |
| Contrats Protobuf | Standardisation inter-application |
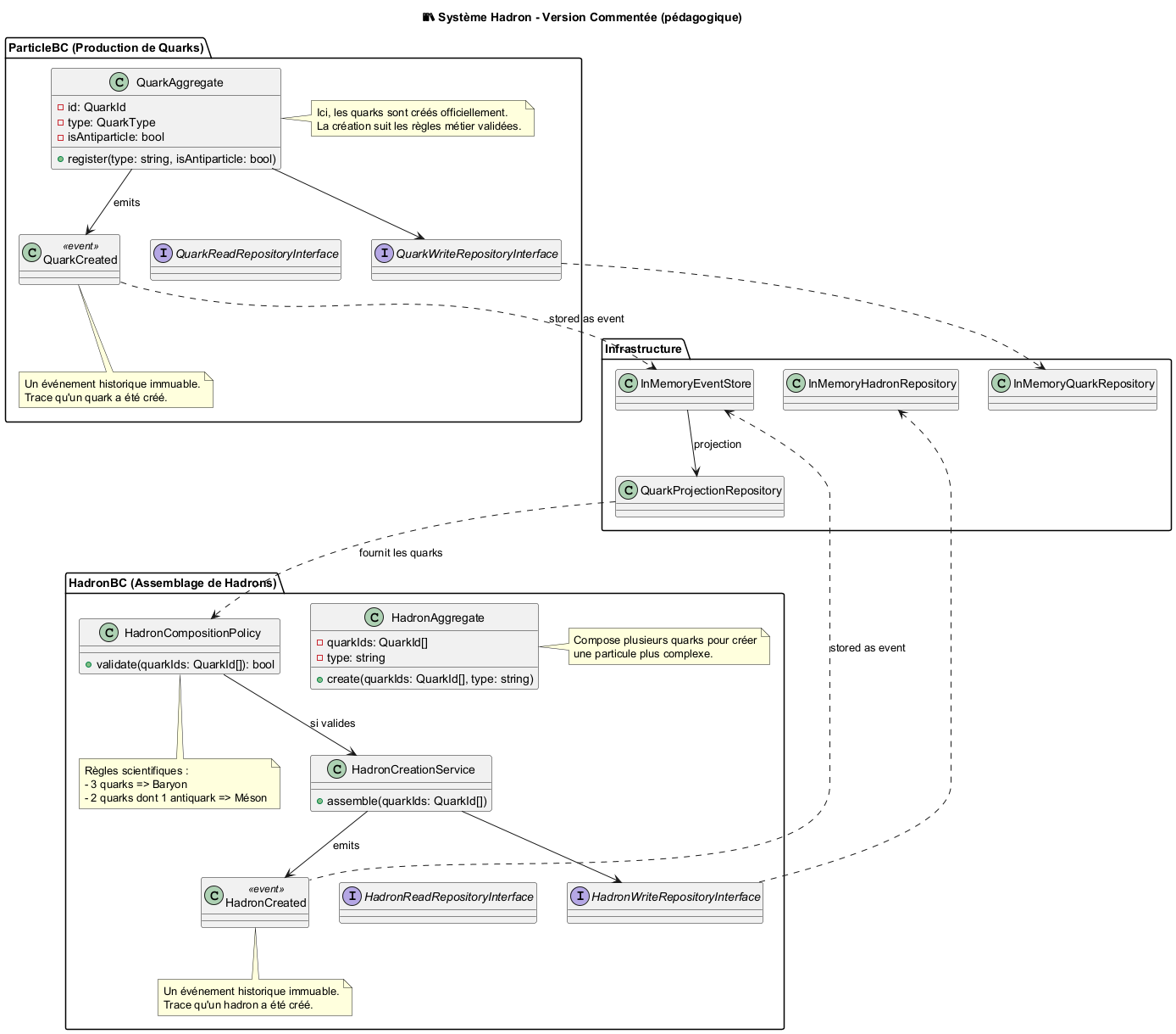
Le système contient deux zones logiques indépendantes appelées Bounded Contexts :
| Bounded Context (BC) | Rôle | Métaphore |
|---|---|---|
| Particle BC | Création officielle des quarks | Usine certifiée |
| Hadron BC | Composition scientifique des hadrons | Laboratoire |
Cette séparation garantit :
✔ indépendance
✔ versionnage simple
✔ évolutivité
✔ traçabilité
✔ aucune corruption d’état
Voici une vue d’ensemble du projet Hadron illustrant les relations entre Particle BC (supplier) et Hadron BC (consumer), avec Event Sourcing et CQRS :

| Technologie | Rôle |
|---|---|
| PHP 8.2+ / compatible 8.5 | Langage principal |
| Domain-Driven Design (DDD) | Conception métier |
| Hexagonal Architecture | Isolation du domaine |
| CQRS | Séparation commande/lecture |
| Event Sourcing (simplifié) | Historisation permanente |
| ramsey/uuid (v4) | Identifiants fiables |
| Protobuf (.proto) | Contrats inter-services |
| TDD + PHPUnit | Validation continue |
1️⃣ L’utilisateur crée des quarks via le Particle BC
2️⃣ Le domaine valide la création selon les règles métier
3️⃣ Les quarks peuvent ensuite être utilisés pour créer des hadrons
4️⃣ Le Hadron BC applique ses propres règles
5️⃣ Une tentative non scientifique renvoie une erreur métier contrôlée
| Action | Résultat |
|---|---|
| Créer 3 quarks → baryon | ✔ Valide |
| Créer 2 quarks → méson (dont 1 antiquark) | ✔ Valide |
| 4 quarks dans un hadron | ❌ Interdit |
| 2 quarks identiques pour méson | ❌ Interdit |
Dans certains domaines, une erreur peut être catastrophique ou coûte extrêmement cher :
La philosophie du projet :
Mieux vaut empêcher l’action que produire un état faux.
| Public | Objectif |
|---|---|
| Débutants | Comprendre la modélisation métier |
| Étudiants | Apprendre la logique scientifique |
| Dev confirmés | Améliorer les architectures |
| Architectes | Étude de cas DDD avancé |
| Enseignants | Support de cours |
| Question | Réponse |
|---|---|
| C’est un vrai moteur scientifique ? | Non |
| Peut-on étendre les règles ? | Oui |
| Peut-on faire une UI ? | Oui |
| Compatible microservices ? | Oui |
| Utilisable pour l’enseignement ? | Oui |